Product Summary
The EM78P153SPJ is an 8-bit microprocessor with low-power and high-speed CMOS technology. The EM78P153SPJ is equipped with a 1024*13-bits Electrical One Time Programmable Read Only Memory (OTP-ROM) within it. It provides a PROTECTION bit to prevent intrusion of user’s code in the OTP memory as well as 15 OPTION bits to match user’s requirements. With its OTP-ROM feature, the EM78P153SPJ offers users a convenient way of developing and verifying their programs. Moreover, user developed code can be easily programmed with the ELAN writer.
Parametrics
EM78P153SPJ absolute maximum ratings: (1)Temperature under bias: 0°C to 70°C; (2)Storage temperature: -65°C to 150°C; (3)Input voltage: -0.3V to +6.0V; (4)Output voltage: -0.3V to +6.0V.
Features
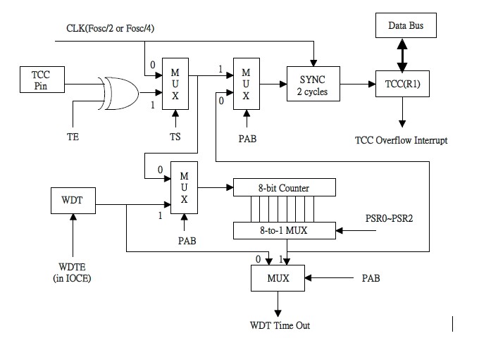
EM78P153SPJ features: (1)14-lead packages: EM78P153S; (2)Operating voltage range: 2.3V~5.5V; (3)Available in temperature range: 0°C~70°C; (4)1024 × 13 bits on chip ROM; (5)Built-in calibrated IRC oscillators (8MHz, 4MHz, 1MHz, 455KHz ); (6)Programmable prescaler of oscillator set-up time; (7)One security register to prevent the code in the OTP memory from intruding; (8)One configuration register to match the user’s requirements; (9)32× 8 bits on chip registers (SRAM, general purpose register); (10)2 bi-directional I/O ports; (11)5 level stacks for subroutine nesting; (12)8-bit real time clock/counter (TCC)with selective signal sources and trigger edges, and with overflow interrupt; (13)Power down mode (SLEEP mode).
Diagrams

![]() |
![]() EM78568 |
![]() Other |
![]() |
![]() Data Sheet |
![]() Negotiable |
|
||||
![]() |
![]() EM78569 |
![]() Other |
![]() |
![]() Data Sheet |
![]() Negotiable |
|
||||
![]() |
![]() EM785830AA |
![]() Other |
![]() |
![]() Data Sheet |
![]() Negotiable |
|
||||
![]() |
![]() EM785830AD |
![]() Other |
![]() |
![]() Data Sheet |
![]() Negotiable |
|
||||
![]() |
![]() EM78611 |
![]() Other |
![]() |
![]() Data Sheet |
![]() Negotiable |
|
||||
![]() |
![]() EM78808 |
![]() Other |
![]() |
![]() Data Sheet |
![]() Negotiable |
|
||||
(China (Mainland))








