Product Summary
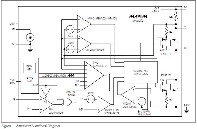
The 1692EUB is a low-noise, pulse-width-modulated (PWM), DC-DC step-down converter. It powers logic and transmitters in small wireless systems such as cellular phones, communicating PDAs, and handy-terminals. The 1692EUB features an internal synchronous rectifier for high efficiency; it requires no external Schottky diode. Excellent noise characteristics and fixed-frequency operation provide easy post-filtering. The 1692EUB is ideally suited for Li-Ion battery applications. It is also useful for +3V or +5V fixed input applications. The applications of the 1692EUB include Cellular Phones, CPU I/O Supplies, Cordless Phones, Notebook Chipset Supplies, PDAs and Handy-Terminals and Battery-Operated Devices (1 Li-Ion or 3 NiMH/NiCd).
Parametrics
1692EUB absolute maximum ratings: (1)IN, BP, SHDN, SYNC/PWM, LIM to GN: -0.3V to +6V; (2)BP to IN: -0.3V to +0.3V; (3)PGND to GND: -0.3V to +0.3V; (4)LX to PGND: -0.3V to (VIN + 0.3V); (5)FB, REF to GND: -0.3V to (VBP + 0.3V); (6)Reference Current: ±1mA; (7)LX Peak Current (internally limited): 1.6A.
Features
1692EUB features: (1)+2.7V to +5.5V Input Range; (2)Adjustable Output from 1.25V to VIN; (3)600mA Guaranteed Output Current; (4)95% Efficiency; (5)No Schottky Diode Required; (6)85μA Quiescent Current; (7)100% Duty Cycle in Dropout; (8)750kHz Fixed-Frequency PWM Operation; (9)Synchronizable Switching Frequency; (10)Accurate Reference: 1.25V (±1.2%); (11)Small 10-Pin μMAX Package.
Diagrams

![]() |
![]() 1692 |
![]() Chicago Miniature |
![]() Lamps S-8 D.C. BAY BASE |
![]() Data Sheet |
![]()
|
|
||||||||||||
![]() |
![]() 1692000000 |
![]() |
![]() CONN PCB BLZF 3.5 22POS BK |
![]() Data Sheet |
![]()
|
|
||||||||||||
![]() |
![]() 1692019 |
![]() Phoenix Contact |
![]() Circular Metric Connectors SACB-6/6-SC 120V |
![]() Data Sheet |
![]()
|
|
||||||||||||
![]() |
![]() 1692022 |
![]() Phoenix Contact |
![]() Circular Metric Connectors SACB-8/8-SC 120V |
![]() Data Sheet |
![]()
|
|
||||||||||||
![]() |
![]() 1692048 |
![]() Phoenix Contact |
![]() Circular Metric Connectors SACB-6/12-SC 120V |
![]() Data Sheet |
![]()
|
|
||||||||||||
![]() |
![]() 1692051 |
![]() Phoenix Contact |
![]() Circular Metric Connectors SACB-8/16-SC 120V |
![]() Data Sheet |
![]()
|
|
||||||||||||
(China (Mainland))










