Product Summary
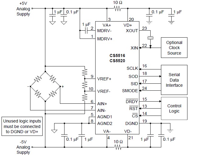
The CS5520-BP is a 16bit/20-bit bridge transducer a/d converter. The CS5520-BP is complete solutions for digitizing low level signals from strain gauges, load cells, and pressure transducers. Any family of mV output transducers, including those requiring bridge excitation, can be interfaced directly to the CS5520-BP. The CS5520-BP offer an on-chip software programmable instrumentation amplifier block, choice of DC or AC bridge excitation, and software selectable reference and signal demodulation. The CS5520-BP uses delta-sigma modulation to achieve 16-bit resolution at output word rates up to 60 Sps. The CS5520-BP achieves 20-bit resolution at output word rates up to 60 Sps. The CS5516 and CS5520-BP sample at a rate set by the user in the form of either an external CMOS clock or a crystal. On-chip digital filtering provides rejection of all frequencies above 12 Hz for a 4.096 MHz clock.
Parametrics
CS5520-BP absolute maximum ratings: (1)Input Current, Any Pin Except Supplies (Notes 15, 16)lin: ±10 mA; (2)Analog Input Voltage AIN and VREF pins VINA: (VA-)-0.3, (VA+)+0.3 V; (3)Digital Input Voltage VIND: -0.3, (VD+)+0.3 V; (4)Ambient Operating Temperature TA: -55, 125 ℃; (5)Storage Temperature Tstg: -65, 150 ℃.
Features
CS5520-BP features: (1)On-chip Instrumentation Amplifier; (2)On-chip Programmable Gain Amplifier; (3)On-Chip 4-Bit D/A For Offset Removal; (4)Dynamic Excitation Options; (5)Linearity Error: ±0.0015% FS: 20-bit, No Missing Codes; (6)CMRR at 50/60 Hz > 200 dB; (7)System Calibration Capability with calibration: read/write option; (8)3-, 4-, or 5-wire Serial Communications Port; (9)Low Power Consumption: 40 mW: 10 μW Standby Mode for Portable applications.
Diagrams

| Image | Part No | Mfg | Description | ![]() |
Pricing (USD) |
Quantity | ||||||||||||
|---|---|---|---|---|---|---|---|---|---|---|---|---|---|---|---|---|---|---|
![]() |
![]() CS5520-BP |
![]() Cirrus Logic |
![]() ADC (A/D Converters) 20-Bit Bridge Transducer ADC |
![]() Data Sheet |
![]() Negotiable |
|
||||||||||||
| Image | Part No | Mfg | Description | ![]() |
Pricing (USD) |
Quantity | ||||||||||||
![]() |
![]() CS5501 |
![]() Other |
![]() |
![]() Data Sheet |
![]() Negotiable |
|
||||||||||||
![]() |
![]() CS5503 |
![]() Other |
![]() |
![]() Data Sheet |
![]() Negotiable |
|
||||||||||||
![]() |
![]() CS5504 |
![]() Other |
![]() |
![]() Data Sheet |
![]() Negotiable |
|
||||||||||||
![]() |
![]() CS5505 |
![]() Other |
![]() |
![]() Data Sheet |
![]() Negotiable |
|
||||||||||||
![]() |
![]() CS5505/6/7/8 |
![]() Other |
![]() |
![]() Data Sheet |
![]() Negotiable |
|
||||||||||||
![]() |
![]() CS5505-ASZ |
![]() Cirrus Logic |
![]() ADC (A/D Converters) IC 16-Bit 4-Ch ADC |
![]() Data Sheet |
![]()
|
|
||||||||||||
(China (Mainland))











