Product Summary
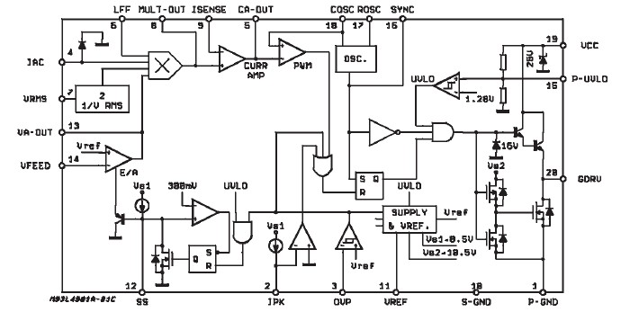
The L4981B is a power factor corrector. The L4981B provides the necessary features to achieve a very high power factor up to 0.99. Realized in BCD 60II technology this power factor corrector (PFC) pre-regulator contains all the control functions for designing a high efficiency-mode power supply with sinusoidal line current consumption.
Parametrics
L4981B absolute maximum ratings: (1)Supply Voltage (ICC ≦ 50mA) selflimit V; (2)Gate driv. output peak current (t=1μs) SINK : 2 A; (3)SOURCE : 1.5 A; (4)Gate driv. output voltage t=0.1μs : -1 V; (5)Voltages at pins 3, 14, 7, 6, 12, 15 : -0.3 to 9 V; (6)Error Amplifier Voltage : -0.3 to 8.5 V; (7)AC Input Current : 5 mA; (8)Voltages at pin 8, 9 : -0.5 to 7 V; (9)Current Amplifier Volt. (Isource = -20mA; Isink = 20mA) : -0.3 to 8.5 V; (10)Voltage at pin 17 : -0.3 to 3 V; (11)Voltage at pin 11, 18 : -0.3 to 7 V; (12)Input Sink Current : 15 mA; (13)Frequency Modulation Sink Current (L4981B) : 5 mA; (14)Voltage at pin 2 : -0.3 to 5.5V; (15)Voltage at Pin 2 t = 1μs : -2V; (16)Power Dissipation at Tamb = 70℃ (DIP20) : 1 W; (17)Power Dissipation at Tamb = 70℃ (SO20) : 0.6 W; (18)Operating Ambient Temperature : -40 to 125 ℃; (19)StorageTemperature : -55 to 150 ℃.
Features
L4981B features: (1)control boost PWM up to 0.99P.F; (2)limit line current distortion to < 5%; (3)universal input mains; (4)feed forward line and load regulation; (5)average current mode PWM for minimum noise sensitivity; (6)high current bipolar and DMOS totem pole output; (7)low startup current (0.3mA typ.); (8)under voltage lockout with hys-teresis and programmable turn on threshold; (9)over voltage, over current protection; (10)precise 2% on chip reference externally available; (11)soft start.
Diagrams

| Image | Part No | Mfg | Description | ![]() |
Pricing (USD) |
Quantity | ||||||||||||
|---|---|---|---|---|---|---|---|---|---|---|---|---|---|---|---|---|---|---|
![]() |
![]() L4981BD013TR |
![]() STMicroelectronics |
![]() Power Factor Correction ICs Very High Power |
![]() Data Sheet |
![]()
|
|
||||||||||||
![]() |
![]() L4981BD |
![]() STMicroelectronics |
![]() Power Factor Correction ICs Very High Power |
![]() Data Sheet |
![]()
|
|
||||||||||||
![]() |
![]() L4981B |
![]() STMicroelectronics |
![]() Power Factor Correction ICs Very High Power |
![]() Data Sheet |
![]()
|
|
||||||||||||
(China (Mainland))









