Product Summary
The HD64F7044F28 is a Renesas 32-Bit Single-Chip RISC Microprocessor.
Parametrics
HD64F7044F28 absolute maximum ratings: (1)Power supply voltage VCC: –0.3 to +7.0 V; (2)Programmable voltage (ZTAT version only) VPP: –0.3 to +13.5 V; (3)Input voltage (other than A/D ports) Vin: –0.3 to VCC + 0.3 V; (4)Input voltage (A/D ports) Vin: –0.3 to AVCC + 0.3 V; (5)Analog supply voltage AVCC: –0.3 to +7.0 V; (6)Analog reference voltage (QFP-144 only) AVref: –0.3 to AVCC + 0.3 V; (7)Analog input voltage VAN: –0.3 to AVCC + 0.3 V; (8)Operating temperature Topr: –20 to +75*1 ℃; (9)Programming temperature (ZTAT version only) Twe: –20 to +75*2 ℃; (10)Storage temperature Tstg: –55 to +125 ℃.
Features
HD64F7044F28 features: (1)16 levels of interrupt priority: By setting the eight interrupt-priority level registers, the priorities of IRQ interrupts and on-chip peripheral module interrupts can be set in 16 levels for different request sources; (2)NMI noise canceler function: NMI input level bits indicate the NMI pin status. By reading these bits with the interrupt exception service routine, the pin status can be confirmed, enabling it to be used as a noise canceler; (3)Notification of interrupt occurrence can be reported externally (IRQOUT pin). For example, it is possible to request bus rights if an external bus master is informed that a peripheral module interrupt has occurred when the LSI has released the bus rights.
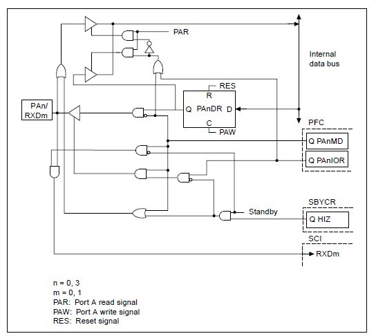
Diagrams

| Image | Part No | Mfg | Description | ![]() |
Pricing (USD) |
Quantity | ||||||||||||||||||||
|---|---|---|---|---|---|---|---|---|---|---|---|---|---|---|---|---|---|---|---|---|---|---|---|---|---|---|
![]() |
![]() HD64F7044F28 |
![]() Renesas Technology America |
![]() IC SUPERH MCU FLASH 256K 112QFP |
![]() Data Sheet |
![]() Negotiable |
|
||||||||||||||||||||
![]() |
![]() HD64F7044F28V |
![]() |
![]() IC SUPERH MCU FLASH 112QFP |
![]() Data Sheet |
![]()
|
|
||||||||||||||||||||
(China (Mainland))










